Instance Verification Kit (IVK)

mutex lock @ [55952+32+/linux-3.19-rc1/drivers/scsi/mpt3sas/mpt3sas_scsih.c]
Instance Signature: mutex

The Matching Pair Graph:


Function Name
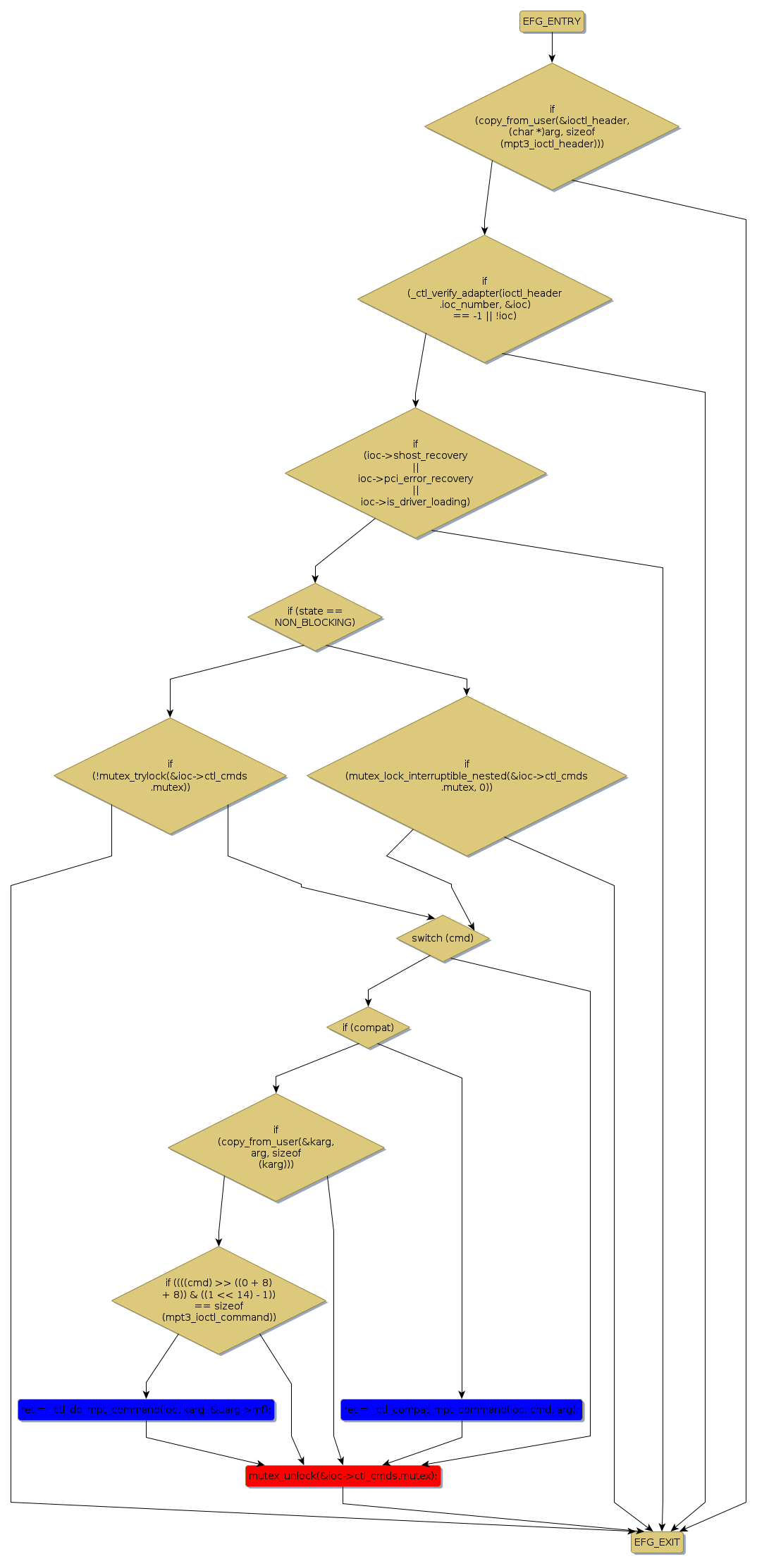
Control Flow Graph (CFG)
Events Flow Graph (EFG)
Source Correspondence
_ctl_compat_mpt_command [60331+23+/linux-3.19-rc1/drivers/scsi/mpt3sas/mpt3sas_ctl.c]
_ctl_do_mpt_command [17241+19+/linux-3.19-rc1/drivers/scsi/mpt3sas/mpt3sas_ctl.c]
_ctl_ioctl_main [61774+15+/linux-3.19-rc1/drivers/scsi/mpt3sas/mpt3sas_ctl.c]
_scsih_sas_broadcast_primitive_event [154402+36+/linux-3.19-rc1/drivers/scsi/mpt3sas/mpt3sas_scsih.c]
mpt3sas_scsih_issue_tm [55558+22+/linux-3.19-rc1/drivers/scsi/mpt3sas/mpt3sas_scsih.c]